Alzheimer’s disease burden and the current therapy pipeline
Alzheimer’s disease remains the leading cause of dementia, and the field is racing to turn clinical trial signals into care that changes daily life. What makes this moment different is breadth, we are testing the biology from multiple angles at once.1,2
On the disease-modifying side, programs target amyloid clearance and processing, tau aggregation and spread, and neuroinflammation driven by microglia and complement. Researchers are also probing neuronal metabolism and mitochondrial function, and the gut–brain axis, where microbial metabolites and barrier integrity may influence neuroinflammatory tone.1,2 On the symptom and function side, the work focuses on cognition and behavior, sleep and circadian health, and care-partner burden, aiming for outcomes that patients and families actually notice.1,2
That progress raises practical questions that matter at the bedside. Disease-modifying therapies for early Alzheimer’s are entering routine practice. The next challenge is to find the right patients at the right time, to track outcomes that reflect meaningful change in independence, and to know when to continue, stop, or switch therapy based on real-world response and safety.3,4 A big request to make, but achievable with the right data, if you know where to look…
Closing the evidence gap in Alzheimer's disease research with taXonomy Pathways.
What outcomes are truly meaningful in Alzheimer's disease (and who decides)?
Statistical change is not enough. Clinically meaningful benefit in Alzheimer's disease should combine cognitive measures with functional scales, patient- and care-partner–reported outcomes, and explicit criteria for initiating, continuing, or discontinuing therapy, captured consistently over time.3,4 Registries and coordinated real-world evidence (RWE) programs are being built to collect these data in practice, including safety, dose adjustments, adherence, and reasons for stopping that trials may not fully capture.3,4 If we want answers that clinicians and families can use, our RWE programs should look like real care, not miniature trials.
Current real-world evidence in Alzheimer’s disease and remaining gaps
- Treatment in early disease is uneven. In mild cognitive impairment (MCI) due to Alzheimer's disease, 18–35% receive an acetylcholinesterase inhibitor, 7–8% memantine, and 41–54% receive no treatment. In mild Alzheimer's disease dementia, 13–89% receive an acetylcholinesterase inhibitor, 1–21% memantine, and 9–26% no treatment.5
- Detection is a front-door problem. MCI detection in primary care can be as low as 6–15%, highlighting the need for pragmatic, EHR-enabled triage and referral workflows.
- Harmonization is the bottleneck. The field is calling for a core RWE dataset with standard objectives, populations, capture methods, and outcomes to interpret effectiveness and safety outside trials.4
- Longitudinal follow-up matters. Time to discontinuation, reasons for stopping (from notes), dose changes, ARIA management, adherence, and restarts require multi-source, long-horizon data.3,4
- Integration improves signal. Claims alone miss eligibility, severity, and symptoms. Pairing claims with EHR, labs, and physician notes, including NLP on notes, supports patient-level precision and decisions at the point of care.4,6
Best practices for Alzheimer’s real-world evidence programs
- Start upstream. Use primary-care EHR cues and referral patterns to find eligible patients earlier, not only specialist visits.4
- Measure what matters. Pair cognitive composites with functional outcomes, care-partner burden, and clearly defined stopping rules to define benefit patients and families actually feel.3
- Follow patients longitudinally. Capture dose changes, adherence, ARIA management, infusion logistics, and time-to-stop across settings and payers.3,4
- Integrate sources. Combine closed claims, EHR, labs, and notes to reduce fragmentation and enable fair comparisons across sites and populations.4,6
- Aim for decisions, not dashboards. Every metric should map to a real clinical or policy decision, such as continuing therapy, changing dose, or switching approach.3,4
How taXonomy Pathways supports Alzheimer’s RWE with claims, EHR, labs and notes
Time and time again we’ve seen that claims alone miss the “why,” and the “why” lives in labs and notes. Doing this work well takes complete, privacy-protected patient journeys that unite adjudicated utilization with clinical context. That is the role of taXonomy Pathways—bringing closed claims together with labs and EHR, including physician notes, so teams can study outcomes that matter, not just what is convenient to measure.7 For neurology, this means tracking eligibility, safety management, functional status in notes, and reasons for discontinuation alongside longitudinal utilization and lab results, all in one research-ready view.7

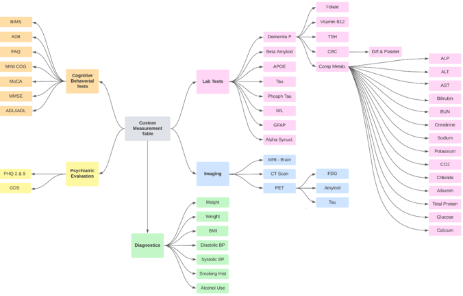
taXonomy Pathways provides comprehensive data points on Alzheimer's disease throughout a patient's journey through the healthcare system.
Priority questions for the next phase of Alzheimer’s RWE
- Eligibility and equity in practice. Among referred patients, what share truly meets label and payer criteria after confirmatory testing, and how does that vary by site and region.4,6
- Treatment durability. Time to discontinuation, causes in notes, ARIA management patterns, and restarts by center type and baseline risk.3,4
- Patient-level meaningful benefit. Link cognitive change to functional milestones such as driving, medication management and care-partner burden, to quantify benefit that matters.3
Key takeaways for Alzheimer’s real-world evidence
The Alzheimer's disease community is aligned on what is needed: earlier detection, harmonized longitudinal data, integrated sources, and outcomes that reflect real life.3,4,6 The good news is that much of the data already exists in care. The work now is to bring it together and measure what matters, so decisions at the bedside and in policy are grounded in evidence.
Watch our webinar where we dive deeper into real-world evidence. In the meantime, if you are exploring Alzheimer's disease or other therapy areas we can help design a tailored real-world study. Tell us your population of interest and endpoints. With taXonomy Pathways, we will deliver a dataset and analysis framework that you simply cannot see in claims data alone.
Interested in getting started with taXonomy Pathways? Download our guide to comprehensive patient outcomes.
References
- Cacabelos R. Special Issue: New trends in Alzheimer’s disease research: From molecular mechanisms to therapeutics (editorial). Int J Mol Sci. 2025;26:7175. doi:10.3390/ijms26157175.
- Cacabelos R. Pipeline perspective citing multi-target approaches in Alzheimer's disease (editorial context). Int J Mol Sci. 2025;26:7175. doi:10.3390/ijms26157175.
- Perneczky R, Frölich L. Clinically meaningful benefit and real-world evidence in Alzheimer’s disease research and care. Alzheimer’s & Dementia: Translational Research & Clinical Interventions. 2025;11:e70090. doi:10.1002/trc2.70090.
- Galvin JE, Cummings JL, Levitchi Benea M, et al. Generating real-world evidence in Alzheimer’s disease: Considerations for establishing a core dataset. Alzheimer’s & Dementia. 2024;20:4331-4341. doi:10.1002/alz.13785.
- García M, Leadley R, Lang S, et al. Real-world use of symptomatic treatments in early Alzheimer’s disease: A systematic review. J Alzheimers Dis. 2023;91:151-167. doi:10.3233/JAlzheimer's disease-220471.
- Hampel H, Li G, Mielke MM, et al. The impact of real-world evidence in implementing and optimizing Alzheimer’s disease care. Med (N Y). 2025;6:100695. doi:10.1016/j.medj.2025.100695.
- HealthVerity. taXonomy Pathways announcement and product brief. October 7, 2025.